
箱式变电站适用于矿山、工厂企业、油气田和风力发电站,它替代了原有的土建配电房,配电站,成为新型的成套变配电装置。箱式变电站适用于住宅小区、城市公用变、繁华闹市、施工电源等。
01 箱式变电站适用场所
1. 用作路灯箱变:无论是欧式箱变还是美式箱变在小负荷用电系统中都比传统土建电房有优势。箱式变电站因为造价成本比普通电房低很多,外观也很漂亮,欧式箱变还可以采用景观型外壳,更是一道靓丽的风景线。
2. 公园、小区用电:在公园、小区等地也经常采用箱式变电站供电,公园、小区往往追求美观和占用空间,箱式变电站很好的解决了这两个难题,外观优美同时占地面积又小。
3. 工矿用电:工厂、矿山等地区因为地形复杂,时间成本昂贵,所以对供电设备要求高。箱式变电站安装方便,现场施工量少,同时防护等级为IP33,可以大大减少施工量和工期,安装在地形复杂的地区。
4. 临时用电:施工单位经常随着工地的迁移而改变用电地点,所以需要一套可以移动的配电设备,箱式变电站具有很好的移动性,负载能力也足够大,完全可以满足施工现场临时用电需求。
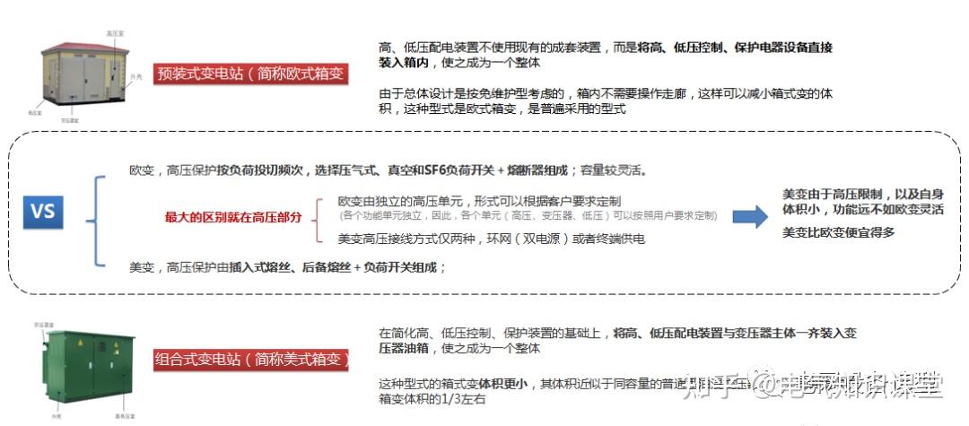
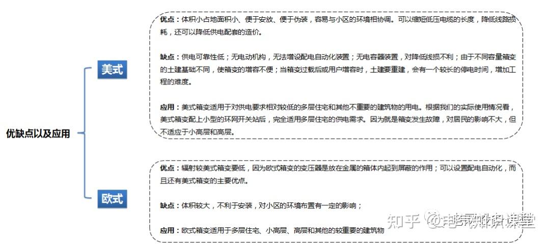
02 箱式变电站分类及优缺点


03 箱式变电站如何配置
一、箱变高压侧配置
1)箱变根据高压侧的一次接线方式,分为终端型和环网型。不需考虑另外接线的就是终端型箱变:如果高压侧为一进多出或是多进一出的(多为一进两出或三出,或是两进一出或两出),均可视为环网型箱变。
2)欧式箱变高压侧有断路器配置的.也有负荷开关—熔断器组合保护的。考虑到箱变造价,对于容量不超过800 kV·A的箱变且高压侧保护配置要求不高时,多采用后者。
3)欧式箱变内配置的高压负荷开关多为FLN-12型六氟化硫负荷开关。
4)保护用高压熔断器熔体的额定电流按下式选择:Irr=KIgmax
式中
Irr——熔体的额定电流,A;
K——系数,一般可取1.3:
Igmax——变压器高压侧额定电流。
5)考虑操作和检修上的安全,欧式箱变高压侧配置应符合以下要求。
①负荷开关在断开状态时有接地装置,确保检修安全。
②负荷开关与隔离开关保证相互闭锁,确保操作安全。
6)美式箱变由于高压负荷开关一熔断器组合电器与变压器合二为一,组装在同一个油浸的箱体内,包括位置负荷开关、后备熔断器、插入式熔断器及变压器。其环网型式是通过转换位置负荷开关内部连接端头实现的。

二、箱变的低压总配电柜的配置
箱变低压总配电柜一般需要配置进线低压隔离开关、低压总断路器和低压总计量装置。低压隔离开关是为了满足日常检修维护的需要,必须安装。低压总断路器根据变压器容量和断路器安装处的短路电流来选择。
变压器低压主断路器一般选用框架式智能型断路器,其选择与整定要求如下。
1)断路器的额定电流。一般选用变压器容量值的2.0~2.5倍即可。相应的额定开断电流均大于变压器低压侧的短路电流值,很少需要校验。
2)长延时(即反时限、过负荷)过电流脱扣器整定电流Lset,要求满足In≤Iset1≤Iz。其中,In为变压器低压侧额定电流,Iz为低压母线载流量。为使变电器容量得以充分利用而又不影响其使用寿命,Iset1宜等于或接近于In。
3)短延时(即定时限、过电流)过电流且脱扣器整定电流Iset2,要求满足1.2Ifj≤Iset2≤Id/1.3。其中,Ifj为变压器短时负荷尖峰电流,Id为变压器单相接地故障电流。此要求对于D,yn11接线的变压器容易满足,但对于Y,yn0接线的变压器则不易满足,这也是箱变多采用D,yn11变压器的原因。变压器低压总断路器的短延时过电流脱扣器整定时间一般为0.6 s,可以保证与下一级断路器的时间级差不小于0.2 s。
4)瞬时过电流脱扣器整定电流Iset3。由于有短延时过电流保护,为了保证更好的选择性,Iset3值可以整定得大些,一般取Iset1,值的12~15倍。

三、箱变的无功自动补偿装置
按照国家目前的标准,无功补偿容量一般要求按变电器容量的30%配置,这对于自然功率因数较高的使用条件下当然是满足要求的。但随着空调器、洗衣机、电冰箱、节能灯具等电感性家用电器的迅速普及,按变压器容量的30%配置有时无法达到预期效果,应以按变压器容量的40%~60%配置,且分10个控制回路自动补偿为宜,虽然造价有所增加,但相对于整个箱变的造价则微不足道,且补偿效果良好。
四、低压出线柜的配置
箱变的低压出线柜的回路数,一般是根据其供电区域负荷分布并适当预留1~3个回路来确定的,每条回路选用的断路器规格型号则是根据其相应的计算负荷来确定的。各馈线低压断路器的选择与整定要求与变压器总断路器相近。但前提是一定要知道各馈线的计算负荷电流。方能合理配置。
04 箱式变电站户外安装注意事项
1. 箱式变电站接地导体必须为铜导体,且横截面不能小于30mm2,对于部分故意减小接地导线规格的设备,容易遭受雷击损坏设备。
2. 箱式变电站接地网络还需要保证足够的覆盖面积和深度,箱变的接地网最好深埋在地底1米以下,为了降低电阻还应该增加一些垂直接地极。
3. 箱式变电站应该安装在没有强烈震动和冲击的地区,附近不能出现较大的电磁感应,电缆进出线路满足施工安全距离。
4. 箱式变电站安装应选择干燥通风地区,水平安装,倾斜度不超过5度。
5. 箱式变电站安装地区不得有爆炸等危险物质,以及腐蚀性气体或液体存在。
6. 箱式变电站户外使用过程无需值班,因此占地面积小,运行成本低。
05 箱式变电站常见电气故障处理措施
1. 箱变过热处理措施。箱式变电站电气设备过热,持续时间长容易导致绝缘老化,继而使接头松动。箱式变电站内部短路也会使温度升高,甚至引发火灾。变压器绕组在运行中也容易发热,持续发热容易损坏变压器。针对箱式变电站过热问题,要及时清理箱变内部残留物质,如尘埃等。其次是加强对箱变内各个设备的温度监控,及时发出高温预警信号。
2. 箱变有载开关故障。箱式变电站中有载开关除了自身故障问题,很少发生故障。有载开关故障主要是因为以下原因:其一开关使用时间过长,开关条框变形,导致开关出现松动、脱落现象;其二零部件强度不过关,导致分接开关进行切换操作时损坏;其三是开关质量不达标,使用一段时间后出现主轴断裂等情况。为保证箱变稳定运行,生产过程需要严格挑选有载开关,保证开关质量及安装工艺。
3. 箱变低压开关跳闸故障。箱变低压开关跳闸主要有两个因素,其一是母线故障;其二是开关误动等。出现低压开关跳闸故障,需要对箱变进行仔细检查,一旦主变低压侧出现过流保护时,需要立即对相关设备进行合理检查和保护。与此同时排除开关误动故障,着重考虑是母线故障还是线路故障。进一步检查相关设备,查看使用设备的保护压板是否出现漏投的情况,必要时采取专业设备检查。
05 箱式变电站跳闸故障检修
1. 箱式变电站运行阶段跳闸主要有主变开关跳闸和线路开关跳闸两种故障,其中主变开关跳闸又分为主变三侧跳闸故障和主变低压侧跳闸故障。判断究竟是什么原因导致箱式变电站变压器跳闸主要依靠各种监测数据分析。
2. 户外箱式变电站出现跳闸故障时,检修人员要第一时间赶到现场,尽快恢复通电。检修人员首先查看是否有设备严重损坏,然后检查跳闸开关和消弧线圈的工作情况。对于弹簧储能式开关要检查弹簧储能是否故障,对于电磁式开关主要检查开关动力保险。箱变/成套电气高低压柜设计培训课程
3. 当箱式变压器主变低压跳闸故障时,主要对变电设备中线路保护和主变保护进行检查,寻找事故原因。当变压器低压侧造成过流保护是唯一故障原因时,可以排除线路故障,再进行输出端子的检查,然后进行变电设备检查。
当变压器低压侧过流保护的同时也存在线路保护时,可以根据线路是否开断,直接断定为线路故障,检修人员不仅要对线路出口位置检查,也要对整条线路进行检查,排除线路故障后才能进行开关跳闸故障处理。
06 箱式变电站防火防爆运行注意事项
1. 箱式变电站不能长期过载运行,尤其是用过几年后,就要开始留意线圈老化、绝缘老化等问题,防止发生短路。
2. 如果箱式变电站中安装油浸式变压器,还需要定期检查变压器油的绝缘性能,不合格的及时更换。
3. 预装式变电站运行过程要随时监控变压器运行状况,防止变压器铁芯长期发热导致绝缘老化,检修时也要注意不能损坏绝缘层。
4. 箱式变电站日常检修时要注意导线接触问题,及时处理接触不良的导线。
5. 预装式箱式变电站高压开关柜、变压器、低压开关柜都会安装避雷器,目的就是防止雷击损坏相关设备,保护箱式变电站运行安全。
6. 箱式变电站设计阶段需要考虑通风散热情况,设计足够的通风口和排气风扇,紫光箱式变电站在变压器、低压室都安装有排气风扇,变压器室有自动温度监控系统,可以有效控制箱式变电站内温度。

07 结语
箱式变电站通常安装在户外,常年处于无人看守的状态,只有每年的定期检查,才会对箱式变电站做一个全面维护。箱式变电站检修是一个危险的工作,如果带电检修更要十分注意安全。
箱变检修工作复杂、繁琐,工作量大,如果长时间从事该工作容易引起心里麻痹,造成电力事故。因此需要加强运维团队的安全教育工作。箱式变电站的寿命通常在10~20年,如紫光箱式变电站寿命最长可达20年。为了让箱式变电站正常运行,定期维护箱式变电站是必不可少的。
